I. rPET とは何ですか?
rPETはリサイクルポリエチレンテレフタレート(Recycled Polyethylene Terephthalate)の略です。これは、使用済みまたは産業廃棄物として回収されたPETプラスチックから作られたリサイクルプラスチック素材の一種です。洗浄、加工、再加工された後、プラスチックは新たな製品へと生まれ変わります。廃棄物をリサイクルすることで、メーカーは石油や天然ガスなどの化石燃料に頼ることなく、新しい製品を生産することができます。これは廃棄物の削減だけでなく、プラスチック生産による環境への影響を最小限に抑えることにもつながります。rPETは依然としてプラスチックですが、より持続可能な未来に向けた正しい方向への一歩を踏み出すものです。
II. rPETの製造プロセス:
1. 主な情報源:
- 最も大きく最も一般的な供給源は、リサイクルされた PET プラスチックボトル(飲料ボトル、水ボトルなど)です。
- 少量は、食品トレイやポリエステル繊維などのリサイクル材料など、他の PET 包装材から得られます。

2. フレーク状に砕く:
これらの原料は徹底的に洗浄・選別され、フレークと呼ばれる均一な小さな破片に細断されます。このフレークが新たな繊維の原料となります。

3. 溶融と樹脂形成:
プラスチックフレークは溶融され、樹脂またはプラスチックペレットと呼ばれる高品質のリサイクル材料に再加工されます。この工程は、リサイクルPETの化学的性質を最適化し、新しい高品質のポリエステル樹脂またはナイロン樹脂の性能要件を満たすようにするために非常に重要です。

4. 押出と紡糸(糸の形成)
繊維業界では、rPET 樹脂ペレットを溶かして細いフィラメントに押し出し、それを紡いで糸にします。

5. 生地生産:
繊維工場は rPET 糸を購入し、それをさまざまな生地に織り込み、衣類、家庭用繊維製品、アウトドア製品などに使用します。

6. 完成品生産(消費財)
バックパック工場やその他のアパレル、家庭用品、工業工場では、rPET生地を使用して、次のような最終製品を生産しています。 バックパック、衣類、履物、その他の消費財。

簡単に言えば、rPETとは「ペットボトルをリサイクルした新しい素材」、つまり「ボトルから布地へ」というプロセスです。しかし、rPETの製造プロセスは、まだ完全には閉ループサイクルを実現していません。
- 確立された経路: 前述の通り、リサイクルPETボトル → rPET繊維(ボトルから布地へ)。このプロセスは、使用済みPETボトルのリサイクル → 洗浄・破砕 → 溶融・造粒 → 紡糸・成形 → 新しい繊維の製造という流れです。
- 新たな道筋: 廃繊維 → rPET繊維(布地から布地へ)。繊維は寿命を迎えると、再びリサイクルシステムに投入されます。このプロセスは、ペットボトルをリサイクルしてrPETを製造するプロセスと類似点がありますが、繊維の特殊性(混合繊維、染料、化学薬品、ジッパー、ボタンなど)により、より大きな課題に直面しています。プロセスはより複雑で、選別、不純物除去、切断・ほぐし、徹底洗浄、溶融、造粒など、高度な手順が必要です。現在、産業および市場の制約により、このプロセスの広範な導入は困難です。そのため、「ボトルから布地へ」から「布地から布地へ」というクローズドループモデルは技術的には実現可能ですが、まだ広く産業化されておらず、ニッチなソリューションにとどまっています。
rPET 生地の製造には、次の 2 つの方法があります。

III. バックパック製造におけるrPETの応用
バックパック製造におけるrPETの使用は急速に増加しており、現在、高級市場から主流市場への移行段階にあります。以下では、rPETの用途、利点、課題、そして市場における重要性について詳細に分析します。
1. バックパック製造におけるrPETの具体的な用途:
1.1 主な材料の用途:
rPET 素材はバックパックのメイン生地として直接使用され、さまざまな織り方をカバーしています。
- オックスフォード生地、キャンバス: バックパックの外層に使用され、構造的なサポートを提供します。
- フィラメント生地とストレッチ生地: 軽量設計で、都会の通勤用バックパックに最適です。
- ジャカード生地とチェック柄生地:ファッショナブルなスタイルのデザインニーズを満たします。
1.2 機能性ライニング:
- rPET 生地は色や強度に対する要件が比較的低く、さまざまなグレードのリサイクル材料を効果的に活用できるため、バックパックの内側の裏地には広く使用されています。
1.3 補助材料および付属品:
- メッシュ生地: 通気性を高めるために持ち運びシステムに使用されます。リサイクルされたメッシュ生地は現在、高級バックパックに広く使用されています。
- フリース生地: 電子機器収納部の保護層として使用されます。
- ウェビング: バックパックのストラップ、チェストストラップ、ハンドルなどのウェビングに rPET が使用されることが増えています。
- ジッパー: 一部のブランドでは、ジッパーの生地に rPET 素材を使用しています。
- フォームパッド: 背面パネルとショルダーストラップのクッションフォームにもリサイクル部品が含まれている場合があります。
1.4 プラスチック部品:
- 一部のバックル、スナップファスナー、その他の射出成形部品も rPET ペレットを使用して製造できます。rPET ペレットは直接射出成形されるため、リサイクル材料の使用率を高めることができます。
2. アプリケーションの利点
2.1 環境上の利点:
- 石油消費量の削減:化石燃料への依存を減らすのに役立ちます。
- 炭素排出量の低減: rPET 繊維の生産に伴うエネルギー消費量と CO₂ 排出量は、バージン ポリエステルに比べて約 30%~50% 低くなります。
- 廃棄物の削減: 廃棄されたペットボトルに新たな命を与え、埋め立て地や海に捨てられることを防ぎます。
- 節水: 生産工程では、バージンポリエステルやバージンコットンに比べて水の消費量が少なくなります。
2.2 優れたパフォーマンス:
- rPET繊維は、強度、耐久性、防シワ性、お手入れのしやすさにおいてバージンポリエステルに匹敵します。バックパック製造に求められる耐摩耗性、軽量設計、耐久性といった高い基準を完全に満たしています。
2.3 ブランド価値と市場競争力:
- 消費者の需要を満たす: 消費者、特に若い世代は、環境に優しい製品を選ぶ傾向が高まっています。
- ブランド イメージの構築: rPET を使用することで、ブランドの社会的責任と持続可能な開発への取り組みを強力に示せます。
- 規制動向への準拠: 世界的に、製品におけるリサイクル材料含有量の需要は着実に高まっています。
3. 課題と限界
3.1 サプライチェーンと技術的障壁:
- 高品質で色安定性があり、安定した性能を持つrPET生地の供給は、バージン生地ほど豊富ではありません。さらに、高度なリサイクル、選別、加工技術が必要です。
- 使用済みのバックパックを新しいバックパックにリサイクルできる「クローズドループ」リサイクルシステムの実現は、技術的にも商業的にも依然として困難です。現状では、ほとんどのシステムは依然として「オープンループ」ダウンサイクルです。
3.2 コストの問題:
- リサイクル、洗浄、加工のプロセスが複雑なため、コストの差は縮まってはいるものの、高品質の rPET 生地はバージン生地よりも高価になる場合があります。
3.3 パフォーマンスとデザインのバランス:
- 極めて高い耐久性や特定の機能(優れた防水性など)を実現するために、一部の高級バックパックでは、今でも特定のバージンハイテク生地を優先しています。
- 着色の点では、rPET は一般に、水質汚染を減らすために「ドープ染色」(紡糸工程中に着色剤ペレットを追加する)に適していますが、これによって色の選択肢の柔軟性が制限されます。
総じて言えば、バックパック製造におけるrPETの使用は、「ニッチなエコフレンドリーな選択肢」から「業界の主流」へと移行しました。環境保護への具体的な貢献だけでなく、ブランドイノベーションと市場競争における重要な要素にもなっています。今後、技術の進歩、リサイクルシステムの改善、そして消費者意識の継続的な高まりにより、rPETをはじめとするリサイクル素材は、バックパックだけでなく、アウトドア用品や日用品といった幅広い分野において、より深く、より広く利用されるようになるでしょう。
IV. 消費者はrPETの含有量をどのように確認できるか?(rPETのトレーサビリティ)
ブランドがrPETのような持続可能な素材の使用へと移行するにつれ、製品の真正性とトレーサビリティを証明するための認証が不可欠になっています。GRS(Global Recycled Standard)は、リサイクル繊維および生地の分野における主要な認証であり、原材料から完成品に至るまでの全プロセスにおける透明性を確保します。
GRS認証ラベル

GRSとは グローバルリサイクル基準繊維取引所(Textile Exchange)が制定した国際的に認められた規格です。GRS認証は、最終製品に含まれるリサイクル材料の含有量を追跡・検証し、生産プロセスが環境および社会責任の基準を満たしていることを保証することを目的としています。rPET、リサイクルナイロン、リサイクルコットンなどのリサイクル材料に適用されます。
規格の中核要素
1.主な目的:
- リサイクル材料の検証: 製品内に記載されているリサイクル材料 (リサイクル ポリエステル、リサイクル コットンなど) が真正であり、サプライ チェーン全体で検証されていることを確認します。
- 環境保護: 企業には、生産プロセスにおいて有害な化学物質の使用を減らし、水資源を節約し、エネルギーを節約することが求められます。
- 社会的責任: 強制労働の禁止や労働者の健康と安全の保護など、生産プロセスが労働者の権利基準に準拠していることを確認します。
- トレーサビリティ: 原材料から完成品までの完全なトレーサビリティ システムを確立し、虚偽の主張を防止します。
2. 適用範囲
GRS は、少なくとも 20% のリサイクル材料を含むすべての製品に適用され、以下の業界が含まれます。
- 繊維製品(例:衣類、履物、家庭用繊維製品)
- プラスチック製品
- 包装材
- リサイクル材料を含むその他の最終製品
3. 認定コア要件
プレコンシューマー材料: 製造プロセス中に生成される廃棄物 (例: 工場の切れ端)。
使用済み材料: 消費者が使用した後にリサイクルされる製品 (例: ペットボトル、古着)。
- 環境に優しい生産:化学物質の使用を制限し、省エネ、排出削減、廃水処理を推進します。
- 社会的責任:国際労働機関 (ILO) 基準を遵守し、労働者の権利を保護します。
- サプライチェーンのトレーサビリティ:リサイクル材料があらゆる段階で追跡可能であることを保証するために、企業にGRS(Global Recycled Standard)認証を取得することを義務付ける
4.認証プロセス
- 企業はサードパーティの認証機関 (Control Union、IDFL など) に申請します。
- 監査には、文書の確認、現地検査、サプライ チェーンのトレーサビリティの検証が含まれます。
- GRS(Global Recycled Standard)認証プロセスに合格すると、GRSロゴが入ったSC(Scope Certificate)が発行されます。SC証明書は企業の資格証明書として機能します。広義では、「GRS証明書」という用語は通常、SC証明書を指します。
GRS(SC)証明書の例

GRS認証プロセス

5. GRSと他の規格
- GRS vs. RCS(リサイクルクレーム基準)RCS はリサイクル材料の含有量のみを検証するより基本的な規格ですが、GRS は環境および社会責任の要件もカバーします。
- GRSとGOTS(世界オーガニック繊維基準)GOTS はオーガニック繊維に重点を置いていますが、GRS はリサイクル素材に重点を置いています。
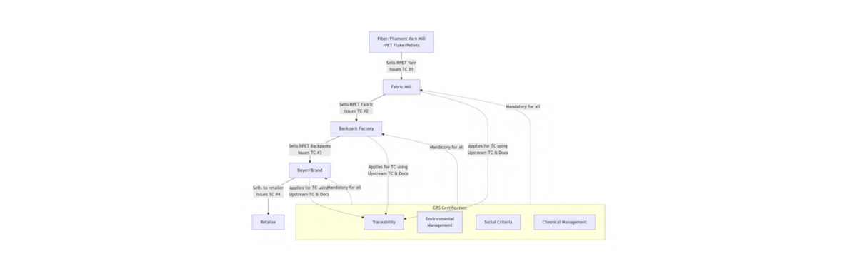
TC証明書(リサイクル製品の「環境ID」)
GRS認証を受けた工場またはサプライヤーは、rPET製品のバッチごとに取引証明書(TC)を発行します。この証明書は、rPETの内容物、重量、および製造・販売のトレーサビリティを証明するものです。
TC 証明書の重要なポイント:
1. その本質は何ですか?
- これは企業に付与される資格証明書ではなく、特定の商品バッチに対する取引証明書です。認証材料(例:リサイクル材料)の取引が発生するたびに、そのバッチに対して個別のTC証明書を発行する必要があります。
2. なぜ必要なのか?(主な目的)
- トレーサビリティ: リサイクル、加工、紡糸、織り、染色から完成品に至るまで、リサイクル材料の完全な流れを追跡し、「リサイクル内容」の表示が正確であることを保証し、虚偽広告を防止します。
- 所有権に関する声明: 製品のバッチに含まれるリサイクル素材が認証されていることを証明します。例えば、ある生地のバッチにGRSリサイクルポリエステルが50%含まれているという表示がある場合、TC認証はその表示を正式に裏付けるものとなります。
- 貿易におけるコンプライアンス有効なTC証明書を取得した製品のみが、下流のGRS認証企業に受け入れられ、新たなGRS認証製品の製造に使用されます。これは、サプライチェーンにおけるコンプライアンスの「パスポート」として機能します。
3. 証明書にはどのような重要な情報が含まれていますか?
- TC 番号: 照会および追跡可能性に使用される一意の識別子。
- 購入者と販売者の情報: 発送者と受取人の両方の名前、住所、認証番号 (SC コード)。
- 商品の説明:商品名、数量、重量。
- リサイクル材料情報: リサイクル材料の含有率 (例: 50%)、材料の種類 (例: 使用済みリサイクルポリエステル)、および標準 (GRS または RCS)。
- 取引日: 発送日。
- 認証機関: TC を発行した組織。
4. TC 証明書を取得するにはどうすればよいですか?
- 前提条件: 買い手と売り手の両方が、関連規格 (GRS など) の認定を受けた企業である必要があります。
- 申請プロセス:
1)買い手と売り手は認証された材料を含む取引を完了します。
2)販売者は認証機関にオンラインTC申請書を提出します。
3)販売者は、商品が認証範囲の投入物を使用して生産されたこと、および上流のサプライチェーンにも投入物の証拠として対応する有効なTC証明書があることを証明する証拠を提供する必要があります。
4)審査後、認証機関はその商品バッチのTC証明書を発行し、購入者と販売者の両方に送付します。
rPET生地に発行されたTC証明書の例

- TC証明書とGRS(SC)証明書の関係(非常に重要)

まとめ:
- GRS(SC)証明書がなければ、TC証明書は発行できません。これが前提条件です。
- GRS(SC)認証のみを取得し、TC認証を取得していない製品は、GRS認証製品とみなされません。企業が認証を取得していたとしても、特定の製品バッチがTCを申請していない場合、そのバッチは市場でGRS製品として表示することはできません。さらに、下流企業はそのバッチを使用して自社のGRS認証製品を製造することはできません。
- GRS システム全体の信頼性は、最終的には TC 証明書の完全なチェーンによって決まります。
- したがって、GRS証明書は「資格」であり、TC証明書は「証明」です。これらを組み合わせることで、原料から最終製品に至るまで、リサイクル材料の透明性と信頼性が確保されます。
V. メーカーとしてコンプライアンスを確保するにはどうすればよいでしょうか?
rPET バッグおよびバックパックを製造するメーカーとして、当社のアプローチは次のとおりです。
ステップ1:サプライヤー認証
- すべての潜在的な rPET サプライヤーの GRS SC 証明書を収集して検証します。
- 調達契約書には、商品のバッチごとに有効な TC 証明書を提供する必要があることを明確に規定します。
ステップ2:コンプライアンス調達
- 注文の際には、材料が GRS 認定されている必要があることを明確に指定してください。
- 商品を受け取ったら、実際の製品が添付の TC 証明書の情報と一致していることを確認します。
- TC 証明書を注文書および商品受領書とともにアーカイブします。
ステップ3:内部システムを確立する
- GRS 資材管理手順(調達、倉庫管理、生産、文書化をカバー)を開発します。
ステップ4:生産と応用
- 生産前に、GRS 認証材料と生産ラインを分離します。
- 注文通りに生産し、詳細な記録を保管します。
- 製品を出荷する前に、原材料の TC と独自の生産記録を使用して、認証機関に製品の TC 証明書を申請します。
- 発行されたTC証明書を商品と一緒にご提供ください。
製造業者にとってのコンプライアンス管理の究極の目標は、原材料のTC(インプット)→社内トレーサビリティ文書→最終製品のTC(アウトプット)に至るまで、完全かつ信頼できるクローズドループを構築することです。これは、認証取得だけでなく、ブランドの信頼性を構築し、グリーン経済における長期的な競争優位性を獲得することにもつながります。
VI. 結論
rPET産業チェーンの構築は、技術革新であるだけでなく、社会の価値観の再構築でもあります。すべての消費者が、手にしたペットボトルが廃棄物ではなく、再生可能な貴重な資源であることを実感するようになります。また、すべての企業が環境保護はコスト負担ではなく、将来の競争力の中核であることを理解するのに役立ちます。ますます多くのブランドがこのグリーン革命に加わり、より多くの消費者が購買行動でその意思を示すにつれて、私たちはまさに新たな社会契約を共に締結しているのです。人類の発展は、地球の環境収容力を尊重することに基づいていなければならないのです。
rPETでバックパックをカスタマイズすることで、消費者に環境への取り組みを感じてもらい、リサイクルペットボトルをブランド独自のグリーンストーリーに変えるお手伝いができます。ぜひご一緒にお仕事させてください!